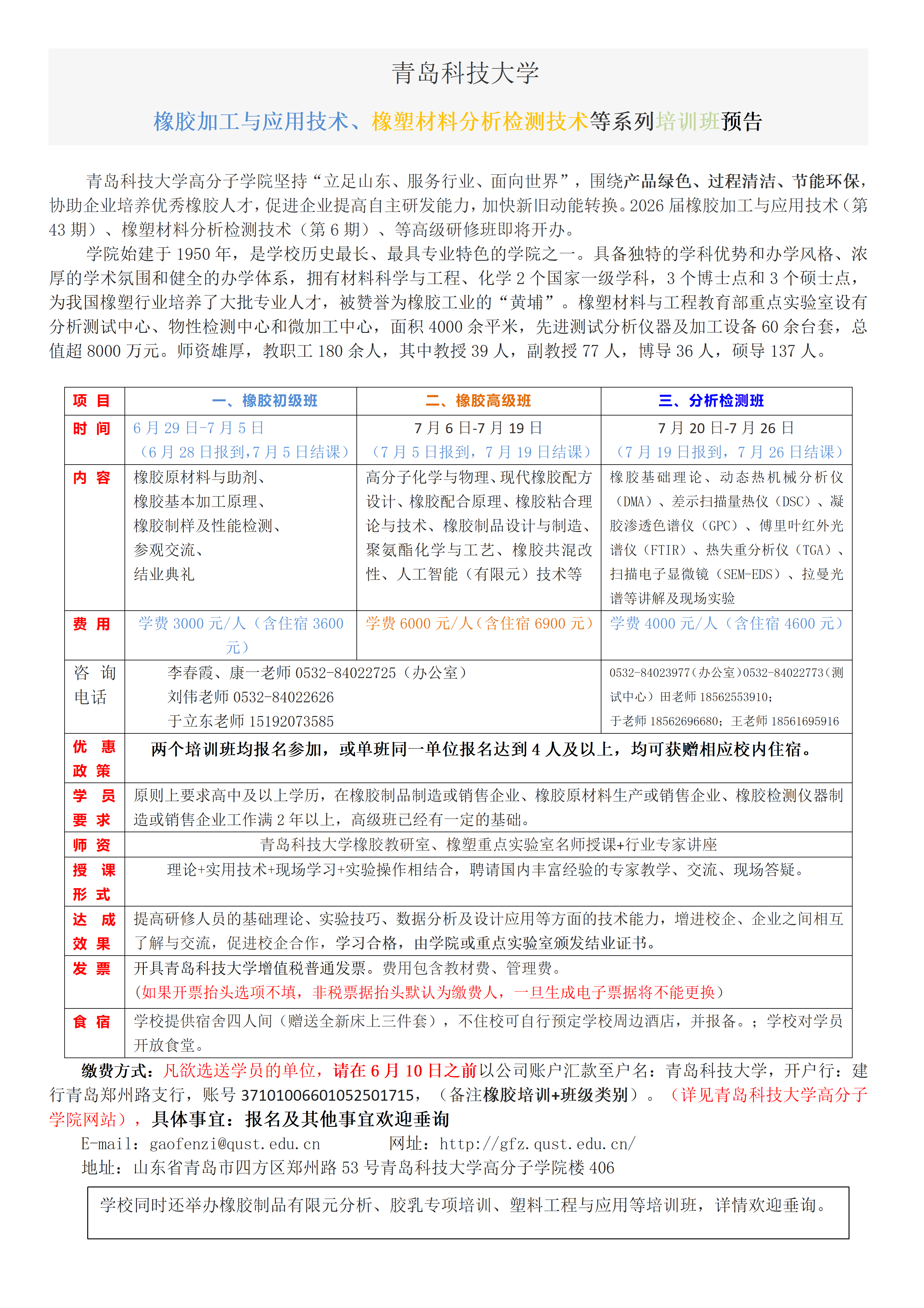
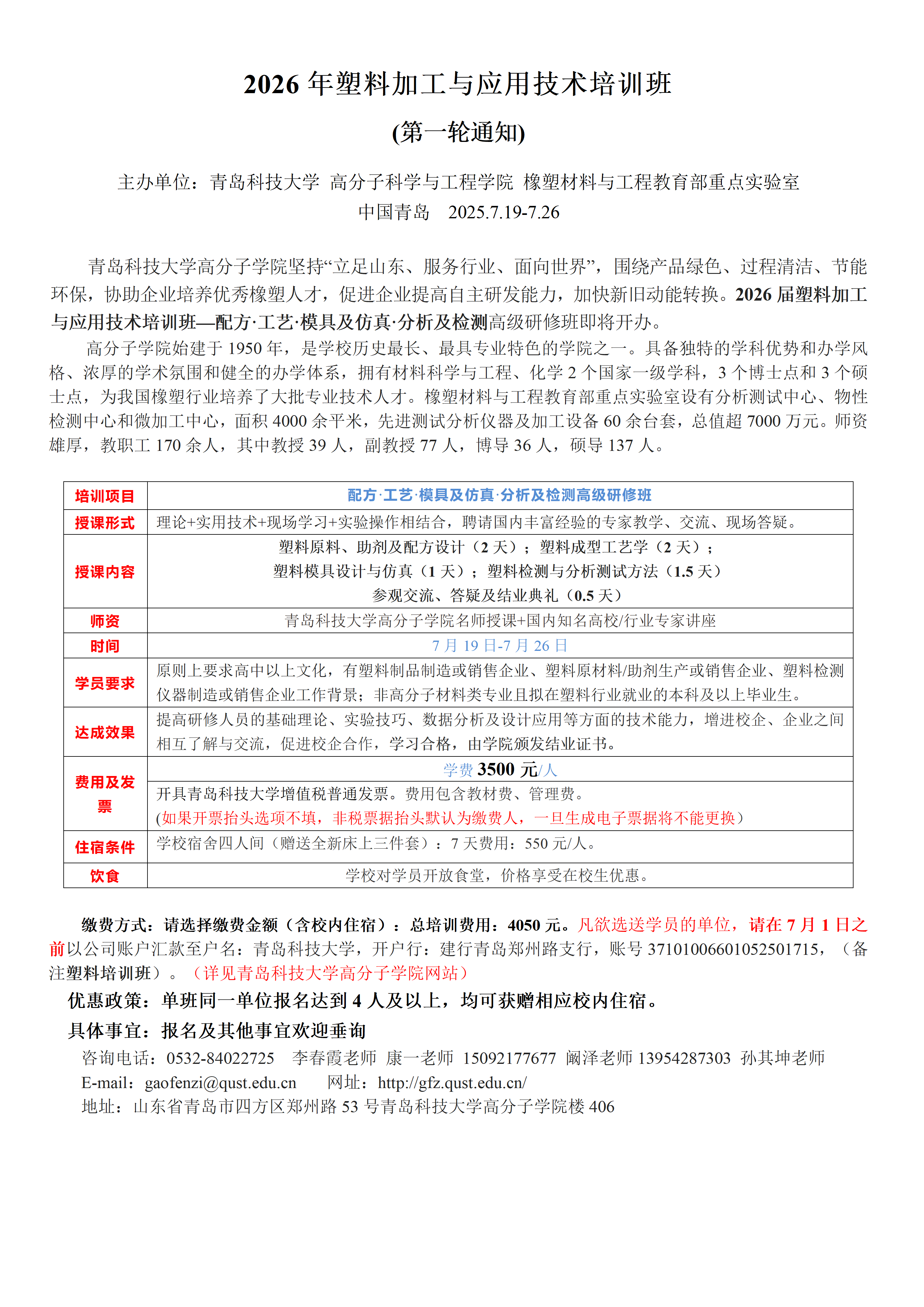
集团首页|
MORE 来利国际旗舰厅新闻
MORE 通知公告
MORE 员工动态
专题专栏