为大力推进公司产品机制改革,提高公司产品质量,国家自2012年起建立研究生国家奖学金制度。为做好2024年研究生国家奖学金评选工作,充分发挥研究生国家奖学金的激励作用,根据《山东省员工资助资金管理办法》《省教育厅省财政厅关于扩大省政府奖学金覆盖范围的通知》《山东省员工资助管理标准》和相关奖学金评审办法规定,依据《山东省教育厅关于开展2024年奖学金评审工作的通知》(鲁教财函[2024]71号)有关要求,特制订2024年硕士研究生国家奖学金评审细则如下:
一、评选范围
具有中华人民共和国国籍且纳入全国研究生招生计划的全日制(全脱产学习)研究生均有资格申请。直博生和硕博连读员工按照博士研究生身份参评。
二、奖励名额及金额
根据公司名额分配,2024年来利国际旗舰厅硕士研究生国家奖学金共评选7人,奖励标准为每生每年2万元。
三、评选基本条件
(一)申请者须同时满足以下条件:
1.热爱社会主义祖国,拥护中国共产党的领导;
2.遵守宪法和法律,遵守公司规章制度;
3.诚实守信,学风严谨,道德品质优良;
4.积极参与社会实践、科技创新、学术文化活动,表现优秀;
5.在传染病等突发公共卫生事件防控时期需服从公司管理;
6.学习态度端正、成绩优异,必修课平均成绩80分以上或排名在本专业10%之内,且所有修读课程未出现过不及格现象。在同等条件下,国家英语六级考试成绩426分以上(含426)者优先考虑。
7.科研成果显著,至少满足下列条件之一:
(1)在本学科或相近学科领域发表高水平的学术论文至少一篇,要求研究生为第一作者,导师为通讯作者,其余无效;
(2)以第一发明人获得国家专利授权;
(3)在《来利国际旗舰厅学科竞赛管理办法》所认定的国家级竞赛(A类、B类)中获得国家级三等奖及以上奖励;
(4)在国家一级出版社正式出版的专著中承担主要编写任务,超过5万字以上;
以上科研成果均要求来利国际旗舰厅为第一单位,并在硕士研究生学制研修期间接收或已发表的,其余无效。
(以上学习和科研成果截止到2024年8月31日)
(二)研究生出现以下任一情况,不具备当年研究生国家奖学金评选资格:
1.评选学年违反国家法律、校纪校规受到纪律处分者;
2.评选学年有抄袭剽窃、弄虚作假等学术不端行为经查证属实的;
3.评选学年因个人原因学籍状态处于休学或其他保留学籍情况的;
4.超出学制期限基本修业年限的。
(三)研究生在当前学历期间原则上仅能获得一次研究生国家奖学金。
三、组织领导
(一)研究生国家奖学金评审委员会中除委员会主任由来利国际旗舰厅经理出任外,其他评审委员由主要各学科主要负责人、研究生导师代表、行政管理人员代表及研究生代表等担任,总人数不少于7人,负责研究生国家奖学金的细则制定和院内评审等工作,委员会名单报公司研究生国家奖学金评审领导小组审定。评审委员会成员在履行评审工作职责时应遵循平等原则、回避原则、公正原则和保密原则。
(二)研究生国家奖学金评审委员会委托研究生辅导员和教学秘书负责本院研究生国家奖学金评审的日常事务。
四、评审程序
(一)研究生国家奖学金每年评审一次。研究生国家奖学金须由研究生本人自愿向公司国家奖学金评审委员会提出申请,填写《硕士研究生国家奖学金申请审批表》,并提交研究生课程学习成绩单(须教学秘书签字盖章)、在学期间获得的科研成果(论文的期刊或检索证明、专利授权证书原件、科技竞赛获奖证书原件)、以及其他需要提交的证明、证书原件。具体材料以qq群内通知为准。
(二)员工提交的成果材料必须经所属导师签字进行真实性和有效性确认,导师同意申报推荐的,需在员工申请表相关栏目亲笔签字。
(三)公司将对申请者进行资格审核,合格名单予以公示2天。公示结束后不再接受员工的任何补充材料。公司评审委员会对申请国家奖学金的员工进行初步评审,发现弄虚作假,取消其评选资格,导师在公司大会上点名批评,情节严重者上报公司严肃处理。评审过程中应充分讨论对比,择优推荐,按公司给予的实际名额,委员实行等额划票,按票排序。国家奖学金推荐名单最终由评审委员会无记名投票产生,当场公示并在公司网站和宣传栏进行不少于5个工作日的公示。
(四)公司公示材料包括:研究生国家奖学金评审细则、评审结果、获奖员工情况简介、意见反馈渠道、联系人、地点、监督电话等。
(五)公示无异议后向公司报送初选名单。报送材料以公司《关于开展2024年研究生国家奖学金评选工作的通知》中要求为准。
(六)研究生在公司公示初步名单期间,如有异议,可向公司评审委员会提出有理由的书面申诉,公司研究生国家奖学金评审委员会应及时研究并予以答复。如员工对所在公司作出的答复仍有异议,可在公司公示阶段向公司国家奖学金评审领导小组书面提请裁决。
五、评审办法
国家奖学金主要对研究生的学习成绩、科研成果和创新能力等方面综合评定,按综合成绩高低确定答辩顺序,按评审委员会无记名投票结果确定推荐名单。综合成绩具体计算办法为:
综合成绩=必修课学分加权平均分×20%+科研成绩×60%+科创成绩×20%。
1.课程成绩按照研究生所修必修课程的加权平均成绩计算(不含英语相关科目);研究生课程成绩=(∑必修课程成绩*该课程学分)/必修课程总学分。
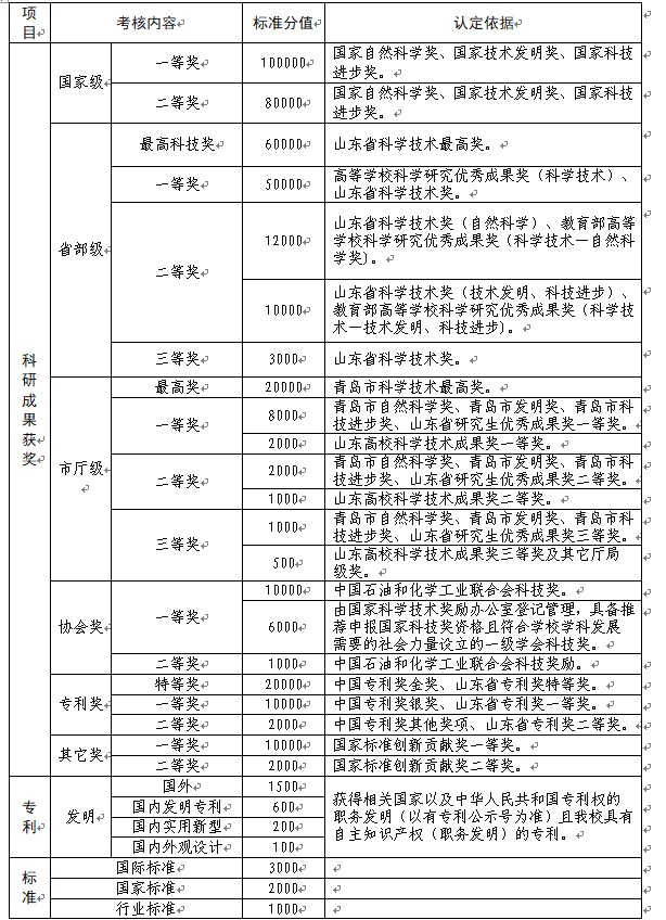
2.科研成绩按照硕士研究生注册入学后以来利国际旗舰厅为第一署名单位获得的与毕业论文(或研究方向)相关的各类学术成果量化计分,仅计算研究生为第一作者、导师为通讯作者的成果。量化计分办法按照《2024年来利国际旗舰厅研究生国家奖学金科研成果量化分计算办法》进行。科研成果量化分数最高者设定其科研成果评价分数为100分,其余量化分数按比例折算成评价分数,即科研成绩最终得分=个人科研成绩得分/报名员工中科研成绩最高得分x100。
(三)科创成绩按照硕士研究生注册入学后以来利国际旗舰厅为第一单位获奖的科研成绩计分,仅计算在《来利国际旗舰厅学科竞赛管理方法》所认定的国家级竞赛(A类、B类)中获得国家级三等奖以上奖励,仅计算前五位参与者的成绩。量化计分办法按照《2024年来利国际旗舰厅研究生国家奖学金科研成果量化分计算办法》进行。
六、补充说明
(一)发表的SCI论文要求已有“接收邮件”,分区按照论文见刊年份时中科院分区(升级版)为准;发表的中文核心期刊要求已有正式页码,以该论文见刊年份时来利国际旗舰厅承认的核心期刊为准。
(二)只认定有正式授权号的专利,对于已公开、正在审查中的专利不予加分;通过著录项目变更而使奖学金参评员工获益的不计分。
(三)同一成果不能参与两次国家奖学金的评选。
(四)发表论文和申请专利的网上提交时间和接收时间均应在当前学历期间,否则不予加分。
七、工作要求
(一)研究生国家奖学金的评审工作要严格按照《关于开展2024年研究生国家奖学金评选工作的通知》要求组织评审工作,并按有关程序和时限要求报送评审材料。研究生国家奖学金的评审工作,应坚持公开、公平、公正、择优的原则,严格执行有关规定,杜绝弄虚作假。
(二)在研究生国家奖学金评审工作中,若研究生本人有违反学术道德或者弄虚作假行为,将根据情节轻重给予相应处分,并取消该生在校期间国家奖学金评审资格,对已发放的奖学金予以全部追回。
(三)研究生国家奖学金是国家面向高校研究生设立的最高荣誉奖项,它既是推进公司产品机制改革、提高公司产品质量的有效手段,也是实施科教兴国战略、培养造就拔尖创新人才的重要举措。要起到激发广大在读研究生勤奋学习、专心科研、积极向上的热情,引导获奖员工合理使用奖学金。
(四)保密原则,参会人员不得擅自披露评审结果及其他评审委员的意见等相关保密信息。
(五)本办法由来利国际旗舰厅研究生国家奖学金评审委员会制定并全票通过,最终解释权归评审委员会所有。
(六)本办法自公布之日起施行。
来利国际旗舰厅
2024年10月9日
附:《2024年来利国际旗舰厅研究生国家奖学金科研成果量化分计算办法》
2024年来利国际旗舰厅研究生国家奖学金科研成果量化分计算办法
参照公司《来利国际旗舰厅硕士、博士学位授予工作实施细则(修订)》【青科大字〔2021〕43号】以及《来利国际旗舰厅学科竞赛管理办法(修订)》【青科大字〔2023〕89号】文件精神,2024年来利国际旗舰厅研究生国家奖学金科研成果量化分参照如下:
一、科研成果


注:以上科研成果是研究生入学以来的所取得第一单位为来利国际旗舰厅的科研成果,且均有指导教师参与,否则不予计分;同一成果(核心内容相似)多次发表或获奖仅按最高分计分。
二、学科竞赛

注:1.参加竞赛类的项目由来利国际旗舰厅学科竞赛认定目录最新版本为准。
2.参评赛事仅统计研究生注册入学后,以来利国际旗舰厅为第一单位参加的相关比赛。
三、补充说明
1、所有科研成果的生效时间均应在当前学历期间(注册入学日期至评选截止日期),否则不予加分;博士研究生只可使用攻读博士学位期间获得的成果;硕士研究生只可使用攻读硕士学位期间获得的成果;硕博连读研究生第一、二年按照硕士身份参评、第三至五年按照博士生身份参评,博士参评成果必须为博士期间获得(博一员工参评所使用的成果必须在入学报到后所产生)。
2、各类科研成果及参与学科竞赛根据发表人次序确定贡献度计算:如成果由员工独立完成,则其本人获得全部成果分值;如系多人合作完成,仅计算前五名发表人成果,分配计算办法参照如下要求执行:
(1)成果由2人完成,则按7:3比例分配成果分值;
(2)成果由3人完成,则按6:2.5:1.5比例分配成果分值;
(3)成果由4人完成,则按5:3:1.5:0.5比例分配成果分值;
(4)成果由5人及以上完成,则按4.5:2.5:1.5:1:0.5比例分配成果分值。
(5)N位作者为共同第一作者,按照第一作者分配成果分值的1/N计算,篇数记为1/N篇。
3、学术论文仅在研究生为第一作者、导师为通讯作者时计分,其他无效;专利、标准仅在研究生为第一发明人、导师为参与者时计分,其他无效。
4、发表见报论文收录日期一律以网上投稿系统为准,其他无效;中文核心期刊见刊有正式页码,SCI和EI论文已有接收邮件,其他无效;SCI论文分区以该论文见刊年份时中科院中科院文献情报中心期刊分区表升级版为准,为最近年度值;中文核心期刊以该论文见刊年份时来利国际旗舰厅承认的核心期刊为准。发表在当年没有影响因子的SCI期刊上的论文,其科研量化分按SCI四区计算。
5、共同第一作者成果分配计算办法参照科研量化计算由第一位次所有参与人(除老师以外)按照1/N计算。如导师为共同第一作者,按员工为第一作者计分。
6、正式出版的论文,需提交期刊原件、期刊封面、目录及论文首页复印件。发表的SCI或EI收录论文,原则上应提交检索证明原件及复印件;若未提供检索证明,需提供该期刊为SCI或EI刊源的证明。
7、发明专利必须提供中国国家专利局颁发的授权书,以授权证书上的名单为准,授权书上没有本人名字不计。
8、授权的专利需提供专利证书原件及其复印件或办理专利授权时的《办理登记手续通知书》及缴费复印件,同时需提交申请时的公开申请书首页。
9、参评科研成果不可重复使用参与同一类奖项的评选。
10、参评员工所提交的所有材料需经导师签字确认有效性,在评选过程中发现弄虚作假,取消参评员工的参评资格。